2022年11月03日,营养领域的专业期刊Frontiers in Nutrition(中科院一区,IF 6.590)在线发表了公司王惠群副教授团队完成的研究论文“Integrative proteomics and metabolomics of Guizhou Miao Sour Soup affecting simple obese rats”。红酸汤(MSS)是贵州黔东南地区的一种发酵产品,富含多种有益成分,在全中国广泛食用。发酵食品有益于身体健康,对单纯性肥胖有潜在的积极调节作用。该研究采用串联质谱标记的定量蛋白质组学和液相色谱-质谱分析MSS干预后肝脏蛋白质和代谢产物的变化。MSS干预上调了33种蛋白质和9种代谢产物,下调了19种蛋白质和10种代谢产物。生物信息学分析表明,MSS可以通过作用于PPAR信号通路、视黄醇代谢、脂肪酸β氧化、脂肪酸降解、脂肪酸生物合成、甘氨酸、丝氨酸和苏氨酸代谢、丙酮酸代谢、柠檬酸循环(TCA循环)和其他信号通路来预防单纯性肥胖。该研究的重要结果为使用MSS预防由高脂肪饮食引起的单纯性肥胖以及使用MSS寻找健康饮食模式提供了新的见解。
研究的目的
单纯性肥胖指体内脂肪堆积过多,进一步会导致胰岛素抵抗、高血脂以及免疫功能受损等健康危害,世界卫生组织的报告显示,肥胖是世界许多地区残疾和死亡的主要原因。苗族红酸汤是贵州省黔东南少数民族地区具有多年食用历史的常见食品,研究发现红酸汤中除了含有柠檬醛、柠檬烯、α-蒎烯、β-蒎烯以及亚油酸乙酯和亚麻酸乙酯等风味成分以外,还含有番茄红素及辣椒碱等生物活性成分,可能对机体的健康起到促进作用。前期研究中发现红酸汤干预能降低高脂饮食所导致的肥胖,降低升高的血甘油三酯、胆固醇及低密度脂蛋白胆固醇,同时对体内TNF-α、IL-6等炎症因子具有改善作用,对其肠道菌群也有改善作用,但尚未明确红酸汤干预对高脂饮食所致单纯性肥胖大鼠的具体作用机制。
研究的方法
研究者将大鼠在动物房中适应性喂养一周后(普通饲料+饮用水),将50只SD大鼠按体重分层后以随机数字法分为以下五组(每组n = 10)—ND组:普通饲料+灌胃8 g/kg BW蒸馏水12周。NDS组:普通饲料+灌胃8 g/kg BW MSS 12周。HFD组:高脂饲料+灌胃8 g/kg BW蒸馏水12周。HFDS组:高脂饲料+灌胃8 g/kg BW MSS 12周。HFDIS组:高脂饲料+前六个周灌胃8 g/kg BW MSS,后六个周灌胃8 g/kg BW蒸馏水。根据膳食摄入量调查,MSS的常用剂量约为成人10克/500ml,按大鼠与人的等效剂量进行换算后确定本研究的MSS干预剂量为8 g/kg BW。每日下午3点准时对五个组大鼠进行干预。每周测量大鼠的体重,在第12周结束时,通过腹腔注射戊巴比妥钠(0.5 ml/100 g BW)麻醉大鼠后收集血样、腹内脂肪和肝组织用于后续血清生化及病理组织学检测,用随机数字法在五个组中每组随机选取三份肝脏样品进行蛋白组学检测(n=3),再随机在每组剩下的7份肝脏样品中选取3份进行代谢组学检测(n=6)。
研究的结果、结论
1.体重和体脂沉积
我们评估了MSS对喂养高脂饮食的大鼠体重和体脂肪沉积的影响,如图1A–D所示。实验开始前五组之间的体重没有差异(P>0.05),在第12周结束时,HFD组的体重高于ND组(P<0.05),HFDS组的体重低于HFD组和HFDIS组(P<0.05),HFDIS组与HFD组的体重差异无统计学意义(P>0.05)。此外,HFD组的肥胖指数、Lee’s指数和肝脏指数高于ND组和HFDS组(P<0.05),与HFDIS组无差异(P>0.05),HFDS组低于HFDIS(P<0.05)。ND组与NDS组比较差异无统计学意义(P>0.05)。结果表明,MSS的干预降低了高脂饮喂养大鼠的体重增加和体脂肪沉积。

图1红酸汤对高脂饮食喂养大鼠体重和脂肪沉积的影响。
(A)12周内大鼠的体重。(B)大鼠脂肪指数。(C)大鼠Lee’s指数。(D)大鼠肝脏指数。ND:正常饮食+蒸馏水(12周);NDS:正常饮食+MSS(12周);HFD:高脂饮食+蒸馏水(12周);HFDS:高脂饮食+MSS(12周);HFDIS:高脂饮食+MSS(前6周),然后蒸馏水(后6周)。*p<0.05表示有显著差异,ns表示无显著差异(ND vs. NDS,HFD;HFD vs. HFDS,HFDIS;HFDS vs. HFDIS)。
2.血脂、葡萄糖和肝脏脂质沉积
图2A–E显示了各组中TG、TC、LDL-C、HDLC和空腹血糖(FBG)的结果,如图所示,HFD组的血清TG、TB、LDL-C和FBG高于ND组(P<0.05),HDL-C浓度降低(P<0.05)。HFDS组的血清TG、TC、LDL-C和FBG低于HFD组(P<0.05),但HDL-C升高(P<0.05)。ND组和NDS组之间以及HFDIS组和HFD组之间的TG、TC、LDL-C、HDL-C和FBG结果无差异(P>0.05)。
肝脏H&E(图2F)和油红O(图2G)染色结果显示,ND和NDS组的肝细胞形状正常,排列整齐,未观察到明显异常。而HFDIS组与HFD组相似,细胞脂肪变性明显,细胞质内有大小不等的圆形空泡,表明MSS的持续干预可以有效改善肝脏脂肪沉积。

图2MSS对HFD喂养大鼠血脂水平、空腹血糖(FBG)和肝脏脂肪沉积的影响。
(A)甘油三酯(TG)。(B)总胆固醇(TC)。(C)低密度脂蛋白胆固醇(LDL-C)。(D)高密度脂蛋白胆固醇(HDL-C)。(E)空腹血糖。(F)大鼠肝脏H&E染色的代表性图像,红色箭头指向脂肪泡。(G)大鼠肝脏油红O染色的代表性图像,绿色箭头指向脂肪沉积。*p<0.05表示有显著性差异,ns表示无显著性差异。
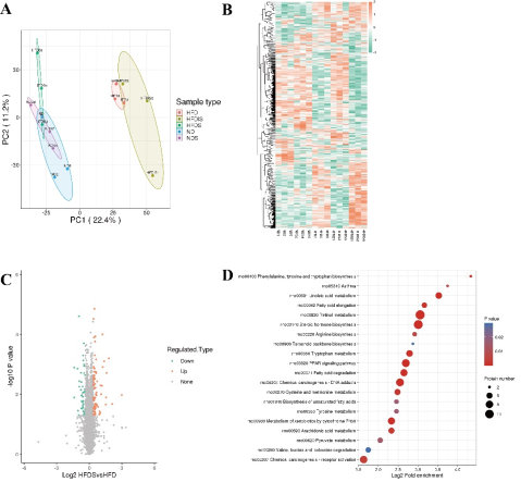
3.肝脏蛋白表达的差异
肝脏TMT定量蛋白质组分析,主成分分析(PCA)显示了组间和组内的差异(图3A)。共鉴定出7218个蛋白质。聚类热图的结果显示各组之间不同蛋白质表达的差异(图3B),红色表示上调,绿色表示下调。其中,与HFD组相比,HFDS组中有76个蛋白上调,50个蛋白下调(图3C)。KEGG途径分析表明,这些差异蛋白主要参与如脂质代谢和氨基酸代谢反应等生物过程(图3D)。

图3使用蛋白质组学鉴定和分析HFD喂养大鼠肝脏中的差异表达蛋白(DEPs)。
(A)所有肝脏样品的定量蛋白质主成分分析(PCA)结果。(B)DEPs的聚类图。红色和绿色分别代表显著的上调和下调。(C)HFDS与HFD组的火山图。红点和绿点分别代表显著上调和下调的差异蛋白。黑点表示没有差异的蛋白质。(D)DEPs前20个KEGG富集途径的气泡图。倍数富集是该功能类型中差异表达蛋白的比例与鉴定蛋白的比例相比的Log2转化值。
HFDS组较HFD组上调,而HFD组较ND组下调共33个蛋白。HFDS组较HFD组下调,而HFD组较ND组有19个蛋白表达上调(表1)。

4.肝脏代谢物的差异
肝脏代谢组学分析,PCA显示了组间和组内的差异(图4A)。本次实验中共鉴定出4961个代谢物,其中正离子(POS) 2369个,负离子(NEG) 2592个,并且聚类热图的结果显示各组之间不同代谢物的差异(图4B),红色表示上调,绿色表示下调。与HFD组相比,HFDS组有47种代谢物上调,71种代谢产物下调(图4C)。这些差异代谢物的KEGG途径分析主要涉及如脂肪酸代谢和氨基酸代谢反应等生物过程(图4D)。

图4使用代谢组学鉴定和分析HFD喂养大鼠肝脏中的差异代谢物。
POS表示质谱中带有正离子的代谢物,NEG表示质谱中带负离子的代谢物。(A)所有肝脏样品的代谢物主成分分析(PCA)结果。(B)不同代谢物的聚类图。红色和绿色分别代表显著的向上和向下调。(C)HFDS与HFD组的火山图。红点和绿点分别代表显著上调和下调的差异代谢物。(D)不同代谢物的前20个KEGG富集途径的气泡图。RichFactor定义为注释到通路的差异代谢物数量除以注释到通路中的所有已识别代谢物。
HFDS组与HFD组相比,共有9种代谢产物含量上调,HFD组与ND组相比,这些代谢产物含量下调;HFDS组与HFD组相比,共有10种代谢产物含量下调,HFD组与ND组相比,这些代谢产物含量上调(表2)。

5.整合多组学分析
52种不同蛋白质和19种不同代谢物的数据上传至metaboanalyst 5.0,以分析MSS对高脂饮食喂养大鼠肝脏的干预效果及其机制(图5A、B)。使用Cytoscape绘制蛋白质-代谢物相互作用网络(图5C),结果表明,蛋白质和下游代谢产物主要富集于PPAR信号通路、视黄醇代谢、脂肪酸β氧化、脂肪酸降解和脂肪酸生物合成、甘氨酸、丝氨酸和苏氨酸代谢、丙酮酸代谢、柠檬酸循环(TCA循环)等途径。

在上述途径中上调的蛋白质如下:视网膜脱氢酶(ALDH1A)、脂肪酸结合蛋白5(FABP5)、乙酰辅酶A酰基转移酶1(ACAA1)、2,4-二烯基-CoA还原酶(DECR2)、3,5-十四二烯基辅酶A异构酶(ECH1)和peroxin-11A(PEX11A)、乙酰辅酶A酰基转移酶2(ACAA2)、烯酰辅酶A水合酶(HADHA)、烯酰辅酶A氢化酶(ECHS1)。在上述途径中被下调的蛋白质如下:乙酰辅酶A羧化酶(ACACA)、脂肪酸合成酶(FASN)、甜菜碱同型半胱氨酸S-甲基转移酶(BHMT)、甘氨酸N-甲基转移酶、磷酸烯醇丙酮酸羧激酶(PCK1)、ATP柠檬酸盐(pro-S)裂解酶(ACLY)。在上述途径中上调的代谢物如下:还原烟酰胺腺嘌呤二核苷酸(NADH)、甜菜碱和丙酮酸。在上述途径中被下调的代谢产物如下:脂肪酸(亚油酸、花生四烯酸、g-亚麻酸、a-亚麻酸和十八酸)。结果提示MSS的干预可能通过上述生物反应促进代谢,从而改善代谢紊乱,预防高脂饮食大鼠单纯性肥胖的发展。
研究的意义
本研究提示MSS干预可能通过上述生物学过程促进单纯性肥胖大鼠肝脏的脂质代谢,通过减少脂质沉积,调节丙酮酸代谢等生物过程,可改善肝脏代谢紊乱,使肝脏在一定程度上恢复到正常饮食大鼠的水平。MSS是一种传统食品,是贵州传统饮食的重要组成部分。它在中国贵州省黔东南地区已经被食用超过上百年。这项研究发现,MSS可能对高脂肪饮食引起的单纯性肥胖有预防作用。研究的结果可能为寻找预防肥胖的新健康饮食模式提供方向和理论依据,我们将通过体外实验和人群调查进一步验证这一点。
资金资助情况
该研究获得贵州省区域内一流团队建设项目-公共卫生与预防医学、凯里市发展与改革局等项目的资助,在该论文中,2021级硕士研究生袁钦与2019级硕士研究生周倩倩为共同第一作者,williamhill中文官网王惠群副教授为通讯作者。
作者、课题组简介
课题组负责人王惠群,女,医学博士,williamhill中文官网营养与食品卫生学副教授,硕士研究生导师。注册营养师,瑞典乌普莎拉大学留学归国学者。主要研究领域包括:各类人群营养、健康管理、慢性病的营养防治。本课题组积极开展对外合作与瑞典UPPSALA大学、北京协和医院、农业农村部食物与营养发展研究所、上海华东医院临床营养科、贵州省CDC、贵阳市妇幼保健院及贵州省贵黔医院等有合作项目。形成了较稳定的研究方向,包括:1.贵州传统食品的健康作用研究;2.健康教育及健康促进模式及效果研究;3.不同人群的营养与健康4.营养与慢性病的关系及机制研究。